Publié le 3 janvier 2025
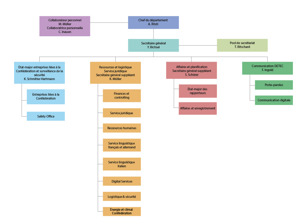
Coordonnées des collaborateurs du SG DETEC
PDF277.60 kB1 janvier 2025
21 juin 2023Changements au sein du Secrétariat général du DETEC
28 février 2023Le conseiller fédéral Albert Rösti nomme deux collaborateurs personnels
11 janvier 2023Yves Bichsel sera le nouveau secrétaire général du DETEC