Organisation
Département
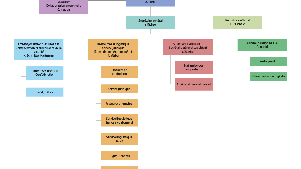
Organisation de DETEC
Département fédéral de l'environnement, des transports, de l'énergie et de la communication
Au Département fédéral de l'environnement, des transports, de l'énergie et de la communication (DETEC), plus de 2900 personnes s'engagent en faveur du développement durable et du service public.
Secrétariat général
Secrétariat général du DETEC
Le Secrétariat général (SG) est l'état-major du département. Il coordonne les activités des offices, ce qui revêt une importance cruciale en raison des ramifications thématiques de nombreux dossiers.
Secrétaire général
Yves Bichsel est secrétaire général depuis le 1er mars 2023.

Organigramme du Secrétariat général du DETEC



