Pubblicato il 3 gennaio 2025
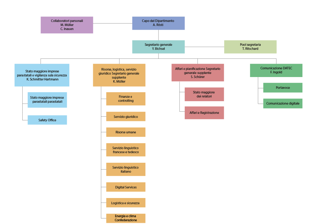
Coordinate dei collaboratori della SG DATEC
PDF274.15 kB1 gennaio 2025
21 giugno 2023Adeguamenti di personale nella Segreteria generale del DATEC
28 febbraio 2023Il consigliere federale Albert Rösti nomina due collaboratori personali
11 gennaio 2023Yves Bichsel nominato nuovo Segretario generale del DATEC