Organizzazione
Dipartimento
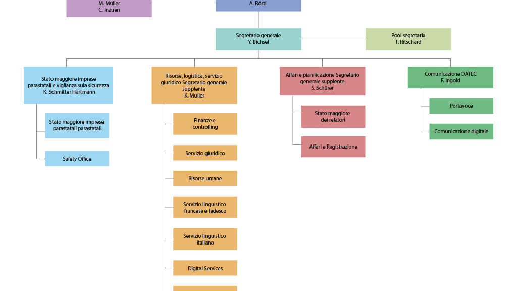
Organigramma del DATEC
Dipartimento federale dell'ambiente, dei trasporti, dell'energia e delle comunicazioni
Al Dipartimento federale dell’ambiente, dei trasporti, dell’energia e delle comunicazioni (DATEC) più di 2900 collaboratrici e collaboratori si adoperano a favore dello sviluppo sostenibile e del servizio pubblico.
Segreteria generale
Segreteria generale del DATEC
La Segreteria generale (SG) tiene le redini del Dipartimento. In qualità di Stato maggiore coordina i lavori degli Uffici, compito fondamentale viste le forti interdipendenze tematiche di molti dossier dipartimentali.
Segretario generale
Yves Bichsel è il Segretario generale del DATEC, in carica dal 1° marzo 2023.

Organigramma della Segreteria generale del DATEC
Coordinate dei collaboratori della SG DATEC



